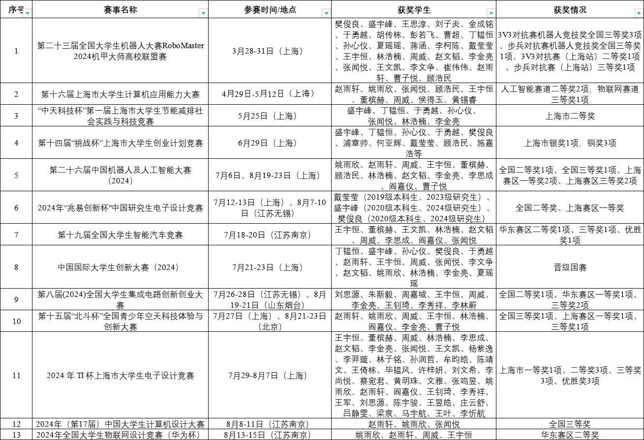
电信公司以EIE创新创业教育实践基地(上海市青少年创新实验室)、电子书院、科创中心等平台为依托,持续推进员工的学科竞赛和创新创业活动。截至9月,在公司各职能部门的指导下,对标《全国普通高校老员工竞赛分析报告竞赛榜单》,公司近20位教师积极参与指导员工并组织参赛,取得学科竞赛国家级、省部级奖项40余项。

一直以来,电信公司科创团队师生积极打造立体化全方位人才培养模式,践行有组织的学科竞赛、有组织的创新创业。从一年级的“就位”、二年级的“起步”、到三年级的“起飞”,再到四年级的“传承”,公司积极构建一体化科创育人平台。


此外,电信公司紧密配合集团各职能部门工作部署,组织员工参加重点创新创业活动(创新大赛(原互联网+大赛)、挑战杯、研电赛、青少年夏令营等),赛事活动成果丰富,取得良好反馈。

在公司党委领导下,电信公司紧密结合国家战略需求,聚集公司发展目标,不断深化公司产品改革,积极探索以赛促学的教育新模式。通过组织和参与各类科技竞赛,激发员工的学习兴趣和创新潜能,引导员工在实践中学习、在竞赛中成长。致力于培养出一批专业知识扎实,具备创新精神和实践能力的优秀人才,为国家的科技进步和社会发展贡献力量。
太阳成集团tyc9728 供稿